158-35973108
notice 网站公告
— 加盟门店 —
慢性皮肤伤口,如糖尿病足溃疡、静脉相关溃疡和难以愈合的手术伤口,正在影响着美国超过1050万人的健康,并导致巨额的医疗保健开支,据估计,每年的费用高达250亿美元以上。此外,由于免疫反应受损,慢性伤口特别容易受到细菌感染,例如金黄色葡萄球菌(S. aureus),这会进一步加重患者的病情。据报道,与慢性伤口相关的疾病,5年死亡率甚至超过50%,这一数据与心力衰竭的死亡率相当,显著体现了慢性皮肤伤口对患者健康和医疗保健系统带来的巨大负担。
针对不愈合的皮肤伤口,目前已经研发了多种治疗方法,包括局部清洁消毒、口服抗生素,伤口清创、抗菌敷料,以及物理抗菌疗法,如激光应用。尽管在治疗方式取得了一些进展,但这些方法仍然存在一些缺点。例如,通常在伤口组织中形成的细菌生物膜可当做物理屏障,它阻碍了抗生素或其他药物穿透深部病变,从而显着降低治疗效果。另外,长期使用或滥用抗生素会导致细菌产生耐药性,这使得皮肤伤口治疗更加困难和复杂。同时,伤口清创和更换敷料等侵入性操作很可能会对伤口造成二次伤害的风险。为了应对这些挑战,最近的研究探索了具有非侵入性特性和改进生物膜渗透能力的纳米配方,旨在通过抗菌和抗炎作用促进慢性伤口愈合。然而,这些基于纳米技术的系统往往缺乏靶向能力或无法实现长期的协同效应,从而影响了它们的治疗效果。因此,需要构建一种通过靶向和协同疗法加速慢性伤口愈合的新策略。

基于此,武汉大学药学院黎威教授团队设计开发了一种装载工程一氧化氮释放纳米载体的多功能微针贴片用于慢性伤口的靶向和协同治疗。相关研究成果以“Multifunctional Microneedle Patches Loaded With Engineered Nitric Oxide-Releasing Nanocarriers for Targeted and Synergistic Chronic Wound Therapy”为题发表在期刊《Advanced Materials》上。武汉大学药学院硕士研究生靳银丽、武汉大学同仁医院(武汉市第三人民医院)烧伤科副主任医师刘淑华为共同第一作者,武汉大学药学院黎威教授、武汉大学同仁医院(武汉市第三人民医院)阮琼芳教授为共同通讯作者。
该微针贴片( A/SNO MNs)是利用摩方精密 microArch® S240 (精度:10 μm)3D打印设备加工模具后经PDMS翻模制备而成的,由聚乙烯醇(PVA)、蔗糖、 A/SNO纳米粒子制成。 A/SNO NPs修饰有刀豆球蛋白A(Con A)和NO分子并装载抗菌物质罗氏菌素(Reuterin)。在MNs的帮助下,纳米颗粒(NPs)可以直接穿过细菌生物膜并高效递送到伤口组织,通过Con A与细菌表面多糖之间的特异性识别靶向有害细菌,然后释放罗氏菌素,从而达到有效的抗菌效果。此外,NPs在伤口组织中解离时持续产生NO,发挥强大的抗炎作用,有利于组织再生,进一步促进慢性伤口闭合。因此,这项工作提供了一种新型微针贴片,其中载有工程化纳米粒子,旨在通过靶向和协同治疗加速慢性伤口愈合。

图1. 装载 A/SNO NPs MN贴剂用于加速慢性伤口愈合的示意图。a) A/SNO NPs 的合成和封装在MN贴片中的示意图。b)载有 A/SNO NPs 的MN贴剂用于慢性伤口靶向和协同治疗的应用示意图。
首先使用高碘酸钠对海藻酸(SA)进行氧化形成醛基化海藻酸钠(ASA),随后,将刀豆凝集素A(Con A)与醛基修饰的SA偶联形成海藻酸-刀豆凝集素A(SA-Con A)。同时,通过硫醇基的引入完成了NO的修饰,先制备硫醇功能化海藻酸(SA-SH),随后,将NO与硫醇基偶联,形成一氧化氮供体(SA-SNO)。 A/SNO纳米颗粒通过海藻酸-刀豆凝集素A(SA-Con A)与海藻酸-硝基化物(SA-SNO)在钙离子(Ca²⁺)的交联作用下合成。合成的 A/SNO纳米颗粒呈球形,通过动态光散射(DLS)测得其粒径为255.00 ± 0.33 nm。纳米颗粒的包封效率为57.65±3.72%,药物负载效率达到21.09±1.33%。由于Ca²⁺的引入,颗粒的zeta电位上升至−0.23 ± 0.08 mV,表明颗粒分散均匀。随后,进一步分析了 A/SNO纳米颗粒的药物释放性能。结果显示,Reuterin可持续释放长达60小时, NO可以实现约12小时的持续释放。这些结果表明, A/SNO纳米颗粒具有同时长效释放Reuterin和NO的能力。

然后,通过真空辅助微成型方法制备可溶性微针贴片,并将 A/SNO NPs装载到微针贴片( A/SNO MNs)中。为便于观察,用异硫氰酸荧光素(FITC)标记纳米颗粒。可以看出,微针排列为10×10阵列,荧光标记的纳米颗粒均匀分布于微针中。这一分布通过微针截面的场发射扫描电子显微镜(FESEM)进一步验证。每根微针呈锥形,高度为850 µm,底部直径为400 µm,针间距为700 µm。微针贴片表现出良好的机械强度(2.14±0.35 N),成功刺入离体猪皮肤而未发生断裂。微针在应用5分钟后迅速溶解,实现了纳米颗粒的高效递送。每片微针贴片中纳米颗粒的负载量为63.75±2.42 µg,刺入皮肤后纳米颗粒的递送效率达到86.35±1.49%。此外,微针贴片体积小巧,便于穿戴于足部或手部,用于治疗应用。
A/SNO NPs的靶向性能对微针贴片清除有害细菌并促进创伤愈合至关重要。首先评估了 A/SNO NPs在微针中的靶向效率。经过与金黄色葡萄球菌(S. aureus)共孵育12小时后,FITC标记的 A/SNO NPs能有效靶向并结合于S. aureus表面,这一结果通过FESEM图像进一步证实。相比之下,当将Con A蛋白替换为牛血清白蛋白(BSA)时,纳米颗粒(/SNO-FITC NPs)失去了靶向有害细菌的能力。结果表明, A/SNO NPs的靶向能力来源于Con A与细菌表面甘露糖基和葡萄糖基残基的特异性相互作用。

图3. A/SNO MN贴片的表征。a) A/SNO MN的代表性明场和荧光场显微镜图像。 A/SNO MN横截面(b)和单根 A/SNO MNs(c)的FESEM图像。黄色箭头表示MN中封装的NPs。d) A/SNO MNs插入离体猪皮肤后的代表性明场和荧光场显微镜图像。e)应用 A/SNO MNs后猪皮肤的组织学切片图像。f)可穿戴多功能MN贴片附着在人的脚或手上而没有皮肤穿刺的演示照片。蓝色虚线方块表示MN贴片的位置。g)代表性FESEM图像显示靶向细菌的 A/SNO NPs。红色箭头表示NPs和细菌之间的靶向界面。h)靶向细菌的 A/SNO-FITC NPs的代表性荧光场显微镜图像。
随后,进一步评估了 A/SNO MNs的体外抗菌效果。结果显示,微针贴片与S. aureus或大肠杆菌(E. coli)共孵育后,细菌细胞膜出现明显破损,有效抑制了细菌生长。SYTO-9/PI染色检测显示,经过 A/SNO MNs处理后,S. aureus的存活率最低。抑菌圈测试进一步验证, A/SNO MNs形成的抑菌圈直径最大,为16.57±0.42 mm。最后,评估了微针贴片在体外清除生物膜的效果。与抗菌实验结果一致, A/SNO MNs对生物膜的清除效果最为显著,生物膜清除率高达78.13 ± 1.48%。这一优异性能归因于Reuterin和NO分子的协同抗菌作用。

图4. A/SNO MNs的体外抗菌作用。a) A/SNO MNs处理后S. aureus的代表性FESEM显微镜图像。b)与不同MN孵育24小时后S. aureus的生长的LB琼脂平板的代表性图像。c)应用不同微针24小时后对S. aureus的抑制圈的代表性图像。黑色虚线方块表示MN贴片的应用位置,红色虚线圆圈表示抑制圈。d)与不同MN孵育24 小时后S. aureus的活/死测定。e)不同处理的S. aureus共聚焦激光扫描显微镜图像。绿色:活细菌。f)微针贴片对S. aureus的抑制圈直径。g)S. aureus在接受不同处理24小时后在LB液体培养基中的OD600值。h)细菌死亡率分析。i)S. aureus在不同处理后的生物膜清除率。每个点代表SD±平均值(n = 3)。P 0.001。
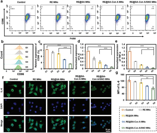
紧接着验证 A/SNO MNs的体外抗炎效果,通过流式细胞术检测RAW264.7细胞中CD86的相对表达量,结果显示 A/SNO微针显著降低了CD86的表达水平(从12.49 ± 0.11%降至3.17 ± 0.15%),证明其具有明显的抗炎效果。实时荧光定量PCR(RT-qPCR)和免疫荧光检测与炎症相关的细胞因子白细胞介素-6(IL-6)和肿瘤坏死因子-α(TNF-α)的表达水平。结果表明, A/SNO微针显著降低了RAW264.7细胞中IL-6和TNF-α的表达量,进一步证实了其优异的抗炎作用。

图5. A/SNO MNs在体外的抗炎作用。a)通过流式细胞术分析具有不同MN的RAW264.7细胞的细胞内CD86荧光强度。b)不同组CD86的流式细胞术直方图。c)不同组的CD86相对表达量。不同处理后RT-qPCR测定RAW 264.7细胞中IL-6 (d)和TNF-α (e)的表达水平。f,g)不同处理后通过免疫荧光技术测定RAW 264.7细胞中IL-6的表达水平。每个点代表 SD ±平均值(n = 3)。**P 0.01,***P 0.001。
接下来,评估 A/SNO微针的生物安全性,将人脐静脉内皮细胞(HUVEC)和NIH-3T3细胞分别与不同浓度的 A/SNO纳米颗粒共孵育24小时。结果显示,即使在100 µg/mL的高浓度下,细胞存活率仍保持在95%以上。进一步将HUVEC和NIH-3T3细胞与不同组别的微针贴片共孵育24小时,细胞的活死染色实验结果显示细胞仍具有较高的存活率且未出现明显凋亡(存活率90%),这表明微针贴片具有良好的生物安全性。
细胞迁移和血管生成在创伤愈合中具有重要作用。通过细胞划痕实验和血管生成实验表明 A/SNO MNs可以显著增加细胞迁移,并有效促进了管状结构的形成及血管生成。 A/SNO微针促进细胞迁移和血管生成的机制与其持续释放NO有关。NO通过上调血管内皮细胞上的αvβ3整合素(αvβ3 integrin)发挥作用,而该整合素是内皮细胞生存、迁移及血管生成的重要黏附分子。综上所述, A/SNO微针在促进细胞迁移和血管生成方面表现出优异性能,有望加速创伤愈合进程。

图6. A/SNO MNs的细胞毒性和促进细胞迁移和血管生成。a)用不同MNs处理后HUVEC细胞的活/死测定。b)不同MNs处理后HUVEC细胞的细胞活力分析。c)不同组处理的HUVECs迁移的代表性图像。d)不同组处理的HUVEC细胞的迁移率。e)不同组处理的HUVEC微管形成的代表性图像。f)HUVEC微管形成的定量分析。每个点代表 SD ±平均值(n = 3)。***P 0.001。
然后,研究团队在小鼠身上建立全层皮肤伤口模型,并接种了慢性伤口中最常见的致病菌S. aureus,将各组MNs贴片施用于伤口处。与其他组相比, A/SNO微针有效且持续地消除了伤口处的S. aureus,并加速体内伤口愈合过程。此外,在伤口愈合过程中,持续监测小鼠体重变化,结果显示无显著变化,这也表明微针贴片具有良好的生物相容性。

图7. A/SNO MNs在体内的应用。a)体内实验的时间方案。b)接受不同治疗后第 0 、3 、5 、7和9天的小鼠皮肤伤口的代表性照片。黑色虚线圆圈表示原始伤口区域(直径:1厘米)。c)9天内不同组伤口形态变化示意图。d)9天内不同处理的小鼠皮肤伤口的伤口面积比值-时间曲线。e)小鼠在接受不同治疗后9天内的体重变化。每个点代表SD ±平均值(n = 7) 。
最后,对小鼠伤口处皮肤进行病理学切片染色,H&E、Masson、IL-6、CD31染色表明, A/SNO MNs贴片具有良好的促进伤口愈合、减少炎症反应、促进血管生成的作用,进一步证明了 A/SNO微针在促进体内伤口愈合方面的优越能力。

图8. 体内 A/SNO MNs应用后组织再生、炎症反应和血管生成的研究。第9天接受不同处理后a)H&E染色、c)Masson染色和e)IL-6免疫组化染色的代表性明场显微镜图像。b)第9天不同组的表皮厚度定量分析。d)第9天不同组的胶原蛋白体积分数(CVF) 定量分析。f)第9天不同组的IL-6阳性细胞定量分析。g)第9天不同处理后用CD31(红色)和DAPI(蓝色)染色后伤口组织新生血管形成的免疫荧光图像。h)第9天不同组的CD31阳性细胞定量分析。每个点代表SD ±平均值(n = 7)。**P 0.01,***P 0.001。
结论:总之,该研究设计了一种装有工程化NO释放纳米载体 ( A/SNO NPs)的新型多功能微针贴片。纳米载体由海藻酸钠聚合物制成,该聚合物封装了抗菌剂罗氏菌素(Reuterin),并修饰有Con A和NO分子。Con A使NPs通过特异性识别细菌表面的多糖来靶向有害细菌,然后释放抗菌剂60 h,赋予NPs靶向能力,具有高效的抗菌效果。同时,NPs能够持续释放NO,表现出抗炎活性并促进组织再生,从而进一步促进慢性伤口闭合。在S. aureus感染的慢性伤口小鼠模型中,在MNs的帮助下,NPs直接穿透细菌生物膜并高效递送至感染的伤口组织,表现出优异的消除有害细菌和加速慢性伤口愈合的能力。
欢迎各位专家学者提供稿件(微纳3D打印相关研究成果、前沿技术、学术交流)。投稿邮箱:。
该文章发布的目的在于传递更多信息,如涉及作品内容、版权或其它问题,请与我司联系,我们将在第一时间删除内容!

特别声明:以上内容(如有图片或视频亦包括在内)为自媒体平台“网易号”用户上传并发布,本平台仅提供信息存储服务。
挑战英伟达!高通推出数据中心AI芯片:盘中涨近22%,预计明后两年上市
领跑珠城20万+成交!凯旋新世界,凭何成为全球资本青睐的“恒稳资产”?
Kindergarten Playground Transforms into Training C...
上海六一儿童医院举办《陪你到清晨》特别观影活动,以专业守护青少年心灵晴空
“十四五”期间,厦门建成中小幼项目379个,新增学位32.9万个,比“十三五”增加89%
如有需求请您联系我们!
地址:广东省广州市天河区新塘街181号
电话:158-35973108
手机:广东省广州市天河区新塘街181号
Copyright © 2025-2028 det365娱乐场所官方有限公司 版权所有 非商用版本 ICP备案编:粤ICP备24841271
